Nova Harbour Transit

Where transit is all about you!

Timeline: 4 months
Design Manager Responsibilities: Research, Ideation, Wire-framing, Prototyping, Visual Design, Animation
Tools: Figma, Illustrator, After Effects, Photoshop

Mentor: Josh Skinner
Designers: Savannah Baraniuk, Sofiia Sanzharovska, Marina Walsworth

This was part of the RGD Project Based Mentorship Program 2025.

You can find the project linked on the RGD’s website here.

Background

Nova Harbour, a fictional Canadian city bordering Lake Ontario, has experienced a significant population surge over the last decade. In response, the city's transit system has rapidly evolved to support the growing number of residents and increased tourism.

Current state

Transit updates have historically been provided through third-party apps, TV screens at transit stations, and physical transit maps. However, the city's demographics are shifting towards a predominantly millennial population, who prefer receiving updates directly on their mobile devices.


Objective

To develop a comprehensive and user-friendly transit app that caters to the tech-savvy millennial residents of Nova Harbour, ensuring they receive real-time updates and information through their preferred digital channels, and to provide a space for tourists to discover points of interest in the city.

Goals

  1. Positive user feedback on ease of use.

  2. Reduction in user-reported transit-related issues.

  3. Users are able to discover points of interest in the city.

  4. Real Time Information: ensure that real-time transit updates, including bus/train locations and arrival times, are prominently displayed.

  5. Intuitive Journey Planning: implement a user-friendly journey planner that provides the most efficient routes.

  6. Design with Accessibility in Mind: the app will be used by a diverse general population with varying technological backgrounds.

Archetypes

  • Problem statement

    How might we design a transit app that helps millennials navigate inconsistent bus schedules and crowded transit options to enhance their commuting experience?

    Attributes

    Frequent user of popular ride-sharing apps.

    Motivations

    • Convenience 

    • Punctuality 

    • Seamless transportation experiences.

    Pains

    • Inconsistent bus schedules

    • Crowded buses

    • Long wait times

    • Difficulty planning routes in advance and while on the go.

  • Problem statement

    How might we design a transit app that helps tourists navigate a city they aren't familiar with while on the go, and introduce them to potential points of interest in the city?

    Attributes

    Goal is to efficiently navigate a city they are unfamiliar with while discovering interesting tourist attractions and landmarks.

    Prioritize user-friendly interfaces, offer seamless navigation, and provide personalized recommendations for travellers.

    Motivations

    • Motivated by the thrill of discovering new places and experiencing different cultures. 

    • Values convenience and accessibility in tools that can help them explore a city.

    Pains

    • Finds it frustrating when they get lost in an unfamiliar city or misses out on must-see attractions due to lack of information or guidance.

  • Problem statement

    How might we build a transit app that provides reliable real-time updates to help students get to class on time, and meet up with their friends

    Attributes

    Wants to make the most of their post-secondary experience by exploring the city and building lasting friendships.

    Motivations

    • Motivated by personal growth and academic success. 

    • Values efficiency and convenience in their daily routine to make the most of their time.

    Pains

    • Struggles navigating the city's public transit system, especially during rush hours when delays are common.

    • She finds it stressful to coordinate meeting up with friends when schedules are tight.

  • Problem statement

    How might we build a transit app that is simple, straightforward, and reliable for the Elderly to use to get around the city?

    Attributes

    Is familiar with popular tech brands but prefers brands that are known for their user-friendly interfaces and reliability.

    Motivations

    • Desires to stay connected with their community and friends.

    • Values social relationships. 

    • Wants to remain active and engaged despite mobility limitations.

    Pains

    • Struggles with using complex technology and prefers simplicity and ease of use. 

    • Finds it frustrating when they are unable to understand how to use new apps or devices. 

    • Worries about getting lost or missing appointments due to unreliable transportation options.

Workshop: Crazy 8s

We started off with the “Crazy 8s” ideating activity. We “sketched” out 8 ideas in 8 minutes of what the ideal experience would look like to us. This was not for fully fleshed out ideas. We were encouraged to be a bit “out there” instead.

Workshop: User Stories

From the eight ideas, we now create one. We could build on a previous idea or combine elements from several ideas from the previous round.
This is where we start to think about the practicality of our ideas. The question we wanted to answer was “How might people actually use this?”

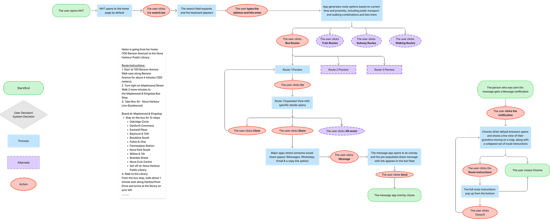
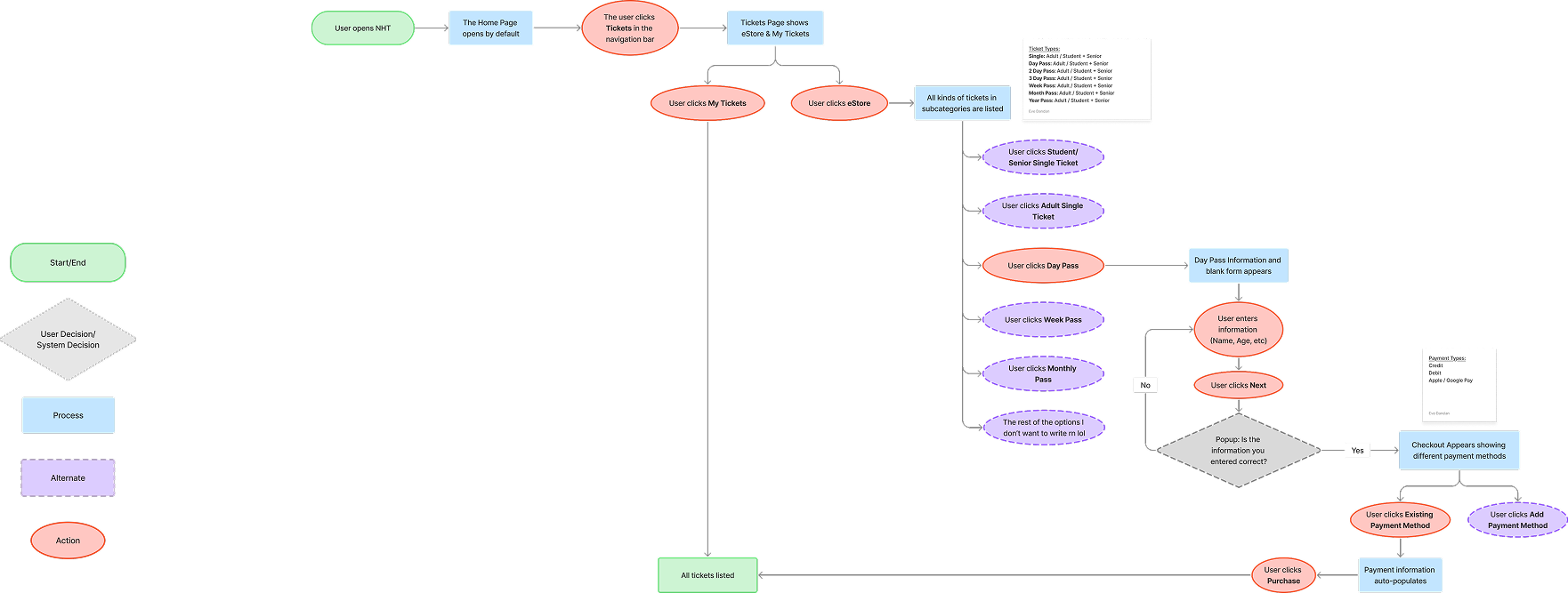
User Flow Charts

App Structure

Wireframe Development

Design System & Components

High Fidelity Wireframes